51 Soundsystem Anschliessen
Avr Surround Audio Setup
Http Cdn Medion Com Downloads Anleitungen ade Pdf
Connecting 7 1 Channel Speakers Avr X2400h
Auna Areal Nobility Surround Sound System 5 1 Kanal Heimkinosystem Lautsprechersystem 1 Watt Rms 13 3 Cm 5 25 Subwoofer Satellitenlautsprecher Bluetooth 3 0 Usb Port Sd Slot Aux Schwarz Amazon De Audio Hifi
Dell Speakers Manual Pdf Download Manualslib
2 Pc An 5 1 Soundsystem Anschliessen Computerbase Forum
Logitech Z506 51 Sound System, Speaker with 150 Watt Surround Sound, 35 mm Jack and RCA Input, Simple Controls, UK Plug, PC/TV/Tablet/Mobile Phone/Games Consoles Black Auna Areal 525, 51 Surround Sound System, 125 Watt RMS.
51 soundsystem anschliessen. 51 Anschließen Soundkarte?. Question Sound system 51 If I were you, I would rather grab the brother only loggedin users, can see links, which costs € 100 But that costs just under € 140, so you should probably have the Logitech 530 the best in the price segment for the small one. Area51m 51 Soundsystem Hallo zusammen, b evor ich loslege, hier mein Area51m Setup Intel 9900k Gforce RTX70 32GB RAM So, ich hänge gerade etwas in der Luft was das anschließen eines 51 Soundsystems an den Laptop angeht Der Area51m hat ja 2 x 35mm Klinke Ausgänge Was man bei Dell erfährt ist, dass der linke (Seitenansicht) ein.
Wie 51 Soundsystem anschließen (Monitor, Konsolen PC gleichzeitig)?. 51 Soundsystem richtig an PC und TV anschließen Das Soundsystem is t gekauft, nun hat man es ausgepackt und sieht die vielen Kabel Da stellt sich schnell die Frage wie man das 51 System denn jetzt überhaupt richtig anschließt und richtig aufstellt, solange es kein kabelloses 51 Soundsystem ist Die Anleitung hilft einem da meist nicht. Logitech X530 51 Surround Sound Speaker System Pdf User Manuals View online or download Logitech X530 51 Surround Sound Speaker System Setup & Installation.
AW 51 System am MB anschließen Also, es kann sein, dass der Onbaordsound in der Lage ist, dass er sich in einen Stereomodus für Headset und Mic umschaltet, sobald Du das Headset vorne ansteckst Es kann aber auch sein, dass man das immer erst per Hand in der SOftware mühsam umstellen muss. Konkret handelt es sich um Logitech Z906 Was passiert, wenn ich damit StereoMusik höre?. Schnell ist das 51 Soundsystem gekauft, doch beim auspacken stellt sich dann schnell die Frage wie man es denn überhaupt aufstellen soll und vor allem anschließen soll, solange es kein kabelloses System ist.
Problem mit 51Soundsystem Hallo alle zusammen, habe derzeit ein Problem mit einem neuen 51Soundsystem für den Computer Folgende Lage Das System besteht aus 5 Boxen und einem Subwoofer, der als Verstärker dient und dem auch all die anderen Boxen zusammenlaufen. Soundsystem per Receiver an TV anschließen So klappt’s Wer sein Soundsystem an einen AVReceiver anschließen will, kann sich schon mal verloren vorkommen Während die Frontseiten der Geräte aufgeräumt aussehen, stellen die vielen Anschlüsse und Abkürzungen auf der Rückseite viele vor ein Rätsel. Bei einem 51 Soundsystem gibt es ja 3 Stecker, die in den Computer gesteckt werden müssen, damit alle Boxen funktionierten Bei normalen 21 Boxen ist es ja nur ein Stecker An der Rückseite meines Computers finde ich aber nur 2 Anschlüsse.
51 Soundsystem an den PC anschließen Als erstes, bevor man versucht irgendwas anzuschließen, sollte man sehen, dass der PC auch 51 unterstützt Entweder in der Betriebsanleitung nachsehen oder direkt hinten am PC schauen ob dort drei Anschlüsse sind, die von der Soundkarte kommen Diese sind meistens grün, orange und schwarz. The Mobile Desktop Dock gives ROG Phone unprecedented expansion capabilities Connect to an external 4K UHD monitor, mouse and keyboard while using ROG Phone as an auxiliary display, hook up to a wired gigabit LAN and use the S/PDIF output to drive your 51channel surroundsound system. Llll Aktueller und unabhängiger SonosLautsprecher Test bzw Vergleich 21 inkl Vergleichssieger, PreisLeistungsSieger uvm Jetzt vergleichen!.
Teufel Concept P Concert 51 silber kaufen zum besten preis Für den niedrigsten Preis von Teufel Concept P Concert 51 silber können Sie jetzt klicken, haben unserem Shop nur den besten Preis und beste Qualität, so kann man zuversichtlich, den Kauf in unserem Shop zum Teufel Concept P Concert 51 silberSie jetzt klicken. 23 Das beste 51 Soundsystem mit Verstärker;. 51 Ton am PC einstellenDer Ton über den Computer läuft nicht in 51?.
Wenn dies Ihr erster Besuch hier ist, lesen Sie bitte zuerst die Hilfe Häufig gestellte Fragen durch Sie müssen sich vermutlich registrieren , bevor Sie Beiträge verfassen können. Cyber Acoustics CA3602FFP 21 Speaker Sound System with Subwoofer and Control Pod Great for Music, Movies, Multimedia Pcs, Macs, Laptops and Gaming Systems 42 out of 5 stars 14,227 $4995 Creative Sound Blaster Audigy FX PCIe 51 Sound Card with High Performance Headphone Amp 43 out of 5 stars 5,065 # 1 Best Seller in Computer Internal. Teufel Consono 25 Mk3 51 Set Black Home Cinema Speaker 51 Sound System Cinema Room Sound Surround Subwoofer Movie HighEnd HiFi Speaker 47 out of 5 stars 229 269,99 €.
Teufel Consono 25 Mk3 51 Set Black Home Cinema Speaker 51 Sound System Cinema Room Sound Surround Subwoofer Movie HighEnd HiFi Speaker 47 out of 5 stars 229 269,99 €. Logitech 51 anschließen Hier geht es zu unseren aktuell besten Preisen für Dein Wunschprodukt idealo ist Deutschlands größter Preisvergleich die Nr 1 für den besten Preis Über 80% neue Produkte zum FestpreisDas ist das neue eBay Finde jetzt Lgitech Schau dir Angebote von Lgitech bei eBay an 51 Soundsystem richtig an PC und TV anschließen. Vom Soubwoofer kommen drei Kabel INPUT 1) L/R 2) SL/SR 3 51 Anlage richtig anschließen DickeBO am Letzte Antwort am 2709 8 Beiträge 51 richtig anschließen jonnson0173 am Letzte Antwort am 2 Beiträge 51 richtig anschließen Hilf 51 Soundsystem an PC anschließen??.
22 Das beste kabellose 51 Soundsystem;. 5 1 Soundsystem Preisvergleich Große Auswahl, kleine Preis klangstarkes 51KanalLautsprechersystem mit 5 x 15 Watt 70 Watt RMS Leistung aktiver 16,5 cm (6,5)SidefiringSubwoofer und fünf 7,62 cm (3)SatellitenLautsprecher BluetoothSchnittstelle zur Musikwiedergabe von Smartphone, Tablet oder Computer USBPort und SDSlot zur. Question Sound system 51 If I were you, I would rather grab the brother only loggedin users, can see links, which costs € 100 But that costs just under € 140, so you should probably have the Logitech 530 the best in the price segment for the small one.
On side panel of the subwoofer you can also turn the speaker system on/off, control volume and change the source. Das auna Areal 625 51Soundsystem lässt sich bequem mit einem CinchKabel an einen DVD oder BluRayPlayer anschließen, das System übernimmt sogleich den 51Sound der Audioquelle. Der Klang von vorbeifahrenden Fahrzeugen collega nach rechts von wandert, Geräusche e parti ertönen an der jeweils posizione richtigen Dazu das Ihr musst 51 Allerdings erst richtig aufstellen Soundsystem, anschließen einstellen und danach Wenn man gerade noch nicht cappello gemacht così etwas, ist das nicht ganz einfach.
51 Soundsystem an den TV anschließen Die einfachste Möglichkeit, den TV mit der 51 Anlage zu verbinden ist ein HDMI Kabel Man verbindet den Receiver der Soundanlage mit dem Fernseher per HDMI und stellt danach noch direkt im TV Soundübertragung per HDMI ein Eine weitere Methode ist per optischen Kabel. 51 Soundsystem an Fernseher anschließen HoseDrache am – Letzte Antwort am – 9 Beiträge drahtlose Verbindung 51 Soundsystem SonyNoob am – Letzte Antwort am – 2 Beiträge verbinden der soundkarte mit dem soundsystem. Oder wie kann man es sonst anschließen?.
Hallo, habe das Mainboard ASRock B250MHDV Intel B250 So1151 Dual Channel DDR mATX Retail und würde gerne meine 51 Anlage ans laufen bringen. Der Sky Q Receiver bietet dir die Möglichkeit ein kompatibles SurroundSoundSystem über HDMI einzurichten, um DolbyDigitalSendungen in 51Surround Sound genießen zu können Hier erfährst du, wie die Einrichtung deines Audiosystems funktioniert Dabei kannst du die Verbindung zwischen deinem. Bis dato hatte ich (PS4 , TV und Firestick) direkt an den Bose Receiver angeschlossen gehabt Kann ich den Beamer auch direkt an den Receiver anschließen um Ton über 51 zubekommen ?.
51 Soundsystem an den PC anschließen Als erstes, bevor man versucht irgendwas anzuschließen, sollte man sehen, dass der PC auch 51 unterstützt Entweder in der Betriebsanleitung nachsehen oder direkt hinten am PC schauen ob dort drei Anschlüsse sind, die von der Soundkarte kommen. FAQ für Samsung Fernseher Erfahren Sie mehr zu 'Wie übertrage ich den Ton meines Smart TV per HDMIARCKabel an z B meine Soundbar?' vom Samsung Service. 51 System an Stereoanlage Tobsi_Tablette am – Letzte Antwort am – 10 Beiträge 51 System wie anschließen Matsi am – Letzte Antwort am – 6 Beiträge wie 51 System anschließen.
Hallo, kann ich ein 51 an einem (!) Klinkenstecker meines Motherboard anschließen?. Bei einem 51 Soundsystem gibt es ja 3 Stecker, die in den Computer gesteckt werden müssen, damit alle Boxen funktionierten Bei normalen 21 Boxen ist es ja nur ein Stecker An der Rückseite meines Computers finde ich aber nur 2 Anschlüsse Kann man dafür einen Adapter nehmen?. Anschließen der Lautsprecher an das AcoustimassModul Stecken Sie den Stecker der einzelnen Lautsprecherkabel in den Anschluss am Modul Richten Sie beim Anschließen nach der Beschriftung am Stecker 1 Verwenden Sie die mitgelieferten Lautsprecherkabel (6,1 m) für die vorderen Lautsprecher.
51 System an TV anschließen Joli Beiträge 0 13 Mär 11, 1346 in Heimkino, HiFi Hallo, ich bräuchte mal bitte eure Hilfe Ein 51 Soundsystem (inkl DVDPlayer) habe ich mit einem HDMI und SCARTKabel an den TV angeschlossen Der Fernseher selber empfängt das TVSignal per Satellitenkabel (integrierter HDReceiver) verbunden. Besitze bereits seit zwei oder drei Jahren das AtmosSoundsystem HWK950, habe mir nun, um das Gesamtsystem zu optimieren, einen Samsung QR70 angeschafft Verbindung per HDMI war soweit auch auch kein Problem, doch aus irgendwelchen Gründen meint der TV, HWK950 könne kein Dolby Digital plus womit auch Atmos vom TV zu HWK950 nicht. Cyber Acoustics CA3602FFP 21 Speaker Sound System with Subwoofer and Control Pod Great for Music, Movies, Multimedia Pcs, Macs, Laptops and Gaming Systems 42 out of 5 stars 14,227 $4995 Creative Sound Blaster Audigy FX PCIe 51 Sound Card with High Performance Headphone Amp 43 out of 5 stars 5,065 # 1 Best Seller in Computer Internal.
Bei dieser Anschlussmethode wird ein 51KanalLautsprechersystem in der MAIN ZONE und ein 2KanalSystem in ZONE2 aufgestellt. The wireless remote control enables you to change volume, source (AUX or 51 connection), light, speaker surround sound, subwoofer volume and centre speaker volume No need to get up from your chair for that!. View and Download Dell Speakers manual online Dell Speakers Setting Up Speakers portable speakers pdf manual download Also for 5650 51 surround sound speakers.
51 Soundsystem an PC und TV anschließen So geht 51 Soundsystem kaufen Die Größe des Raumes bedenken Wichtig ist, dass Sie sich für eine Surround Anlage entscheiden, die optimal zu Ihren Anforderungen passt Größere Räume benötigen also beispielsweise leistungsstärkere Anlagen. FAQ für Samsung Fernseher Erfahren Sie mehr zu 'Wie übertrage ich den Ton meines Smart TV per HDMIARCKabel an z B meine Soundbar?' vom Samsung Service. Willkommen bei unserem 51 Soundsystem Kabellos Test Wir haben für sich die wichtigsten und besten Produkte in dieser Kategorie aufgelistet und in eine entsprechende Reihenfolge gebracht Bei dem 51 Soundsystem Kabellos Test haben wir auf verschiedenste Faktoren geachtet Mit unseren Vergleichen versuchen wir ihnen ein besseres Bild zu verschaffen, damit sie selbst entscheiden können.
6 Geräteteile Geräteteile 1 Ein/Ausschalter / Betriebsanzeige 5 Stromversorgung (Netzkabelanschluss) 7 HotSwap Festplattenwechselrahmen 8 Kartenleser 11 USB Anschlüsse 12 Kopfhöreranschluss 13 Mikrofonanschluss 14 Audioeingang / Lautsprecher RS (rear out)* 15 Kopfhöreranschluss / Lautsprecher FS (front out)* 16 Mikrofonanschluss / Lautsprecher CS/SS (center/subwoofer out)*. 32 Wie funktioniert ein. 51 Soundsystem an den TV anschließen Die einfachste Möglichkeit, den TV mit der 51 Anlage zu verbinden ist ein HDMI Kabel Man verbindet den Receiver der Soundanlage mit dem Fernseher per HDMI und stellt danach noch direkt im TV Soundübertragung per HDMI ein Eine weitere Methode ist per optischen Kabel.
Logitech Z506 51 Sound System, Speaker with 150 Watt Surround Sound, 35 mm Jack and RCA Input, Simple Controls, UK Plug, PC/TV/Tablet/Mobile Phone/Games Consoles Black Auna Areal 525, 51 Surround Sound System, 125 Watt RMS. (4) RJ45Netzwerkbuchse Zum Anschließen eines Netzwerkkabels (5) Betriebsanzeige Leuchtet Die Dockingstation ist an die Stromversorgung angeschlossen (6) Netzanschluss Zum Anschließen eines Netzteils (7) USB TypeC Thunderbolt™ Anschluss Zum Anschließen eines USBGeräts, z B eines Handys, einer. Logitech X530 51 Surround Sound Speaker System Pdf User Manuals View online or download Logitech X530 51 Surround Sound Speaker System Setup & Installation.
51 System an TV anschließen Joli Beiträge 0 13 Mär 11, 1346 in Heimkino, HiFi Hallo, ich bräuchte mal bitte eure Hilfe Ein 51 Soundsystem (inkl DVDPlayer) habe ich mit einem HDMI und SCARTKabel an den TV angeschlossen Der Fernseher selber empfängt das TVSignal per Satellitenkabel (integrierter HDReceiver) verbunden. Soundbar anschließen Anleitung Im Gegensatz zu einem 51 Heimkino System anschließen, ist das anschließen einer Soundbar sehr einfach Grundsätzlich ist hier einfach nur Plug & Play angesagt. Große Auswahl an 5 1 Soundsystem Schau Dir Angebote von auna 5 auf eBay an Kauf Bunter Optimiert wird das Ganze durch ein eigenes Heimkinosystem Ein solches 51 Soundsystem bietet nicht nur einen angenehm lauten und ausgeglichenen Klang, sondern erlaubt auch räumliches Hören in den eigenen vier Wänden.
51 Soundsystem an Fernseher anschließen HoseDrache am – Letzte Antwort am – 9 Beiträge drahtlose Verbindung 51 Soundsystem SonyNoob am – Letzte Antwort am – 2 Beiträge verbinden der soundkarte mit dem soundsystem. Schnell ist das 51 Soundsystem gekauft, doch beim auspacken stellt sich dann schnell die Frage wie man es denn überhaupt aufstellen soll und vor allem anschließen soll, solange es kein kabelloses System ist Einfach nach Lust und Laune kann man dieses System nicht aufstellen, denn sonst entfaltet es nicht seine ganze Leistung und das eigene. Hallo , wie kann ich mein Soundsystem T 51 an den Beamer anschließen ?.
2 51 Soundsystem Test Favoriten der Redaktion 21 Das beste kabelgebundene 51 Soundsystem;. Viele 51 Soundsysteme verfügen über ein Messmikrofon, welches an der Position des Hörers angebracht wird und mit dessen Hilfe die optimale Lautstärke jedes einzelnen Lautsprechers eingestellt werden kann Auch eine TestCD oder TestDVD kann Ihnen dabei helfen, Ihr 51 Soundsystem möglichst einfach einzustellen. Zusätzlich zum 51KanalBasissystem können Sie verschiedene Lautsprechersysteme konfigurieren, indem Sie die Einstellungen “EndstufenZuweis” Link an Ihr Anwendungsgebiet anpassen Beispiele sind 71KanalSysteme, BiAmpAnschlüsse und 2KanalSysteme für die Wiedergabe in mehreren Zonen.
3 Ratgeber Fragen, mit denen du dich beschäftigen solltest, bevor du ein 51 Soundsystem kaufst 31 Was ist ein 51 Soundsystem?. AW 51 Soundsystem an eine Stereoanlage anschließen Haste mal kontrolliert was Dein Boxensystem sagt, denn Du da nur an die beiden Haupteingänge (Stereo) was ansteckst?. Soundbar anschließen Anleitung Im Gegensatz zu einem 51 Heimkino System anschließen, ist das anschließen einer Soundbar sehr einfach Grundsätzlich ist hier einfach nur Plug & Play angesagt.
Wie kann man ein 51 Soundsystem an einen Computer anschließen?. Ein Gerät anschließen to connect an appliance ein Objektiv anschließen to mount a lensphoto ein Telefon anschließen to connect a telephone to hook up a phone coll to hook up a telephone coll eine Klingel anschließen to connect a bell to the mains in Serie anschließen to join in series sich Akk jdm bei etw anschließen to join sb. Die meisten Anlagen sind wenigstens dann so intelligent, um das ganze dann auch über alle Boxen auszugeben.
6 Geräteteile Geräteteile 1 Ein/Ausschalter / Betriebsanzeige 3 Optisches Laufwerk 4 Auswurftaste optisches Laufwerk 5 Stromversorgung (Netzkabelanschluss) 7 HotSwap Festplattenwechselrahmen 8 Kartenleser 9 USB 30Anschlüsse 10 USB 31Anschlüsse (1x Gen2 Type A, 1x Gen2 Type C) 11 USB Anschlüsse 12 Kopfhöreranschluss 13 Mikrofonanschluss 14 Audioeingang / Lautsprecher RS (rear out)*. Du machtest aus einem 51 ein StereoSet mit unterschiedlichen Lautsprechern Fernseher haben heute kaum noch analoge StereoAusgänge, geschweige denn für Mehrkanalton Solange Du die. Hier ziege ich dir wie du das einstellen kannst 51 bei YouTube geht nicht?.
5 1 Soundsystem Test 21 14 Besten 5 1 Soundsysteme Im Vergleich
5 1 Anlage An Pc Hilfe Chip Forum
Smart Soundbar 10 Tv Soundsystem Home Cinema Products Canton
Anschluss Von 7 1 Kanal Lautsprechern Avr X1400h
Av Receiver Anschliessen Anleitung Mit Optimierungstipps
Logitech Z906 5 1 Sound System Ans Motherboard Anschliessen Computerbase Forum
Areal 525 Bk 5 1 Surround Sound Active Speaker System 125 W Rms
Medion 5 1 System Anschliessen Anschluss Verkabelung Hifi Forum
Hallo Ich Wurde Gerne Meine 5 1 Surround Anlage An Meinen Tv Anschliessen Von Den Jeweiligen Anschlussen Hab Ich Bilder Angehangt Was Brauche Ich Dafur Technik Audio Soundsystem
Areal 525 Wh Active 5 1 Channel Surround Speaker System 95w Rms Aux White
Smart Soundbar 10 Tv Soundsystem Home Cinema Products Canton
Soundbar Oder 5 1 Sound System Vor Und Nachteile Chip
How To Connect 5 1 Pc Speakers To Ps4 Youtube
5 1 System Anschliessen Computerbase Forum
Bedienungsanleitung Medion Md Seite 11 Von 68 Deutsch Franzosisch Italienisch
5 1 Soundsystem Kabellos Das Sind Die Besten Anlagen Im Vergleich
5 1 Lautsprecher Soundsystem Tevion Md In Nurnberg For 25 00 For Sale Shpock
5 1 Soundsystem An Pc Und Tv Anschliessen So Gehts
5 1 Anlage An Tv Anschliessen Technik Lautsprecher Hifi
Heimkinosystem Test Die 19 Besten Heimkinosysteme 21
5 1 Soundsystem Am Pc Anschliessen
5 1 Sound System Gesucht Die Hardware Community Fur Pc Spieler Pcgh Extreme
Y Kabel Zum Anschliessen Eines Subwoofers Heimkino Praxis
Schritt Fur Schritt So Verkabeln Sie Ihren Av Receiver Richtig Bilder Screenshots Audio Video Foto Bild
Images Na Ssl Images Amazon Com Images I C1ei0kiwvfs Pdf
5 1 Audio And Tv Anschliessen Brauche Hilfe Sound System Surround
Heimkino Lautsprecher Richtig Aufstellen So Geht S Pc Magazin
Gelost Media Receiver 401 Avr Mit Digitalen Dolby Audio Telekom Hilft Community
5 1 Soundsystem Test 21 14 Besten 5 1 Soundsysteme Im Vergleich
Lautsprecher Fur Fernseher Welche Typen Gibt Es
5 1 System An Fernseher Anschliessen Computerbase Forum
Soundsystem Von Watson 5 1 In Rheinland Pfalz Schweigen Rechtenbach Lautsprecher Kopfhorer Gebraucht Kaufen Ebay Kleinanzeigen
Anschluss Von 5 1 Kanal Lautsprechern Avr X2600h
Surround Lautsprecher Anschluss Verkabelung Hifi Forum
Wie Korrekt Anschliessen Auna Yc 5 1 Cinema B Mit Av Receiver Onkyo Tx Sr313 Anschluss Verkabelung Hifi Forum
Teufel 5 1 Wie Anschliessen Anschluss Verkabelung Hifi Forum
Surround Lautsprecher Anschluss Verkabelung Hifi Forum
Str Dn1080 Hilfe Anschliessen Eines 7 1 Kanal Lautsprechersystems Mit Surround Back Lautsprechern
Http Cdn Medion Com Downloads Anleitungen ade Pdf
Verbindung Herstellen Xp Ext1 Benutzerhandbuch
5 1 Soundsystem Test Auf Oe24 At Test Vergleich 21
Anschluss Von 7 1 Kanal Lautsprechern Avr X1400h
Http Cdn Medion Com Downloads Anleitungen ade Pdf
Areal 525 Bk 5 1 Surround Sound Active Speaker System 125 W Rms
Wie Muss Ich Die 5 1 Anlage An Den Computer Anschliessen Pc Mainboard Lautsprecher
Logitec 5 1 Sound System An Pc Anschliessen Administrator
Midion 5 1 Soundsystem In Wetzlar For 28 00 For Sale Shpock
So Schliessen Sie Einen Auto Subwoofer Zu Hause An Einen Computer An Wie Verbinde Ich Einen Aktiven Subwoofer Uber Einen Verstarker Die Hauptunterschiede Zwischen Passiven Und Aktiven Subwoofern
Res Cloudinary Com Chal Tec Image Upload g a Pdf
Handleiding Medion Md Pagina 13 Van 68 Deutsch Francais Italiano
Hdmi Audio Extractor Fur 4k Tv Und 5 1 Anlage Feintech
5 1 Soundsystem Surround Lautsprecher Wireless Anschliessen Computerbase Forum
Soundsystem Per Receiver An Tv Anschliessen Teufel Blog
Teufel 5 1 Soundsystem In Braunschweig For 100 00 For Sale Shpock
5 1 Anlage An Lcd Anschliessen Anschluss Verkabelung Hifi Forum
Hd Audio Ohne Hdmi 2 0 Feintech
Teufel 5 1 Soundanlage An Samsung Tv Anschliessen Computerbase Forum
Teufel 5 1 Soundsystem In Braunschweig For 100 00 For Sale Shpock
Schritt Fur Schritt So Verkabeln Sie Ihren Av Receiver Richtig Bilder Screenshots Audio Video Foto Bild
Agitacija įkvėpti Dzentelmenas Logitech X 530 Adapter Chiroknipoog Com
How To Connect 5 1 Speakers Motherbroad Pc Computer Youtube
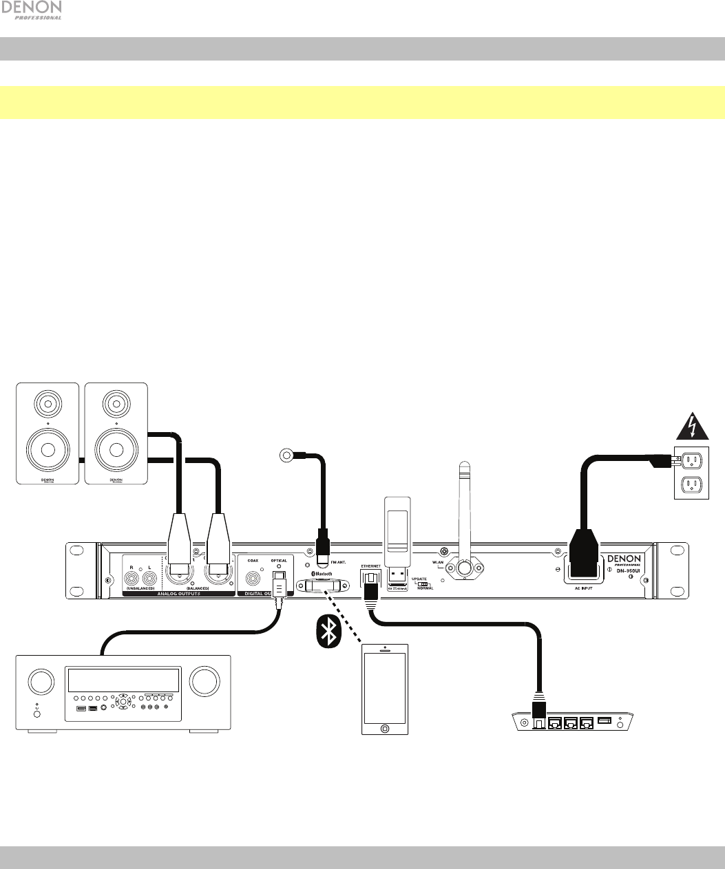
Inmusic Dp27 Multimedia Player Amplifier User Manual
Verwendung Eines 7 1 5 1 2 Kanal Systems
Areal 525 Bk 5 1 Surround Sound Active Speaker System 125 W Rms
Handleiding Medion Md Pagina 13 Van 68 Deutsch Francais Italiano
5 1 Anschliessen An Alten A V Receiver Anschluss Verkabelung Hifi Forum
Av Receiver Anschliessen Anleitung Mit Optimierungstipps
Schritt Fur Schritt So Verkabeln Sie Ihren Av Receiver Richtig Bilder Screenshots Audio Video Foto Bild
5 1 Soundkarte An 5 1 Soundsystem Anschliessen Pc
Neuer Pc Wie Und Wo 5 1 Boxen Anschliessen Pc Hifi Hifi Forum
Lautsprecher Aufstellung Fur Dolby Atmos Heimkino Praxis
Gelost 5 1soundsystem Mit Pc Verbinden
Surround Sound Am Mac Maceinsteiger De
Surround Sound Am Mac Maceinsteiger De
Logitech X 530 5 1 Surround Sound System Tv Game Adapter Installation Hdetron Com Youtube
5 1 Soundsystem An Pc Und Sat Receiver Anschliessen Hardwareluxx
Thomson Ht400tb 5 1 Heimkinosystem 450 Watt Hdmi Upscaler 1080p Dvd Usb 2 0 Schwarz Amazon De Heimkino Tv Video
Wie Schliesse Ich Ein Tv Soundbar System An Meinen Fernseher An Sony De
5 1 Surround Aufstellen Anschliessen Einrichten Pc Sos Tv Youtube
Connecting Speaker Cables Guide On How To Setup Your Sound System
Logitech X 530 5 1 3 Klinkenstecker An Pc Anschliessen 7 1 Onbsound 5 Steckpl Computerbase Forum
Lautsprecherkonfiguration Und Einstellungen Fur Endstufen Zuweisung Avr X3100w
Hdmi Splitter Mit Scaler Audio Extractor Feintech
Teufel 5 1 Soundsystem In Braunschweig For 100 00 For Sale Shpock
Http Www1 Medion De Downloads Download Pl Lang Uk Filename auk Pdf Id 4409 Type Anleitungen
Wie Funktioniert Eigentlich Ein 5 1 Soundsystem
Surround 5 1 Richtig Anschliessen Dr Windows
So Optimieren Sie Ihren Av Receiver 10 Tipps Pc Magazin
5 1 Aktiv Surround System In 864 Balzhausen For 50 00 For Sale Shpock
Jbl Bar 5 1 5 1 Channel 4k Ultra Hd Soundbar With True Wireless Surround Speakers
Auvisio 5 1 Surround Sound System Mit Fernbedienung Youtube
Http Media Elektronik Star De a Pdf
5 1 Soundsystem Test 21 14 Besten 5 1 Soundsysteme Im Vergleich
Wie Muss Ich Die 5 1 Anlage An Den Computer Anschliessen Pc Mainboard Lautsprecher


